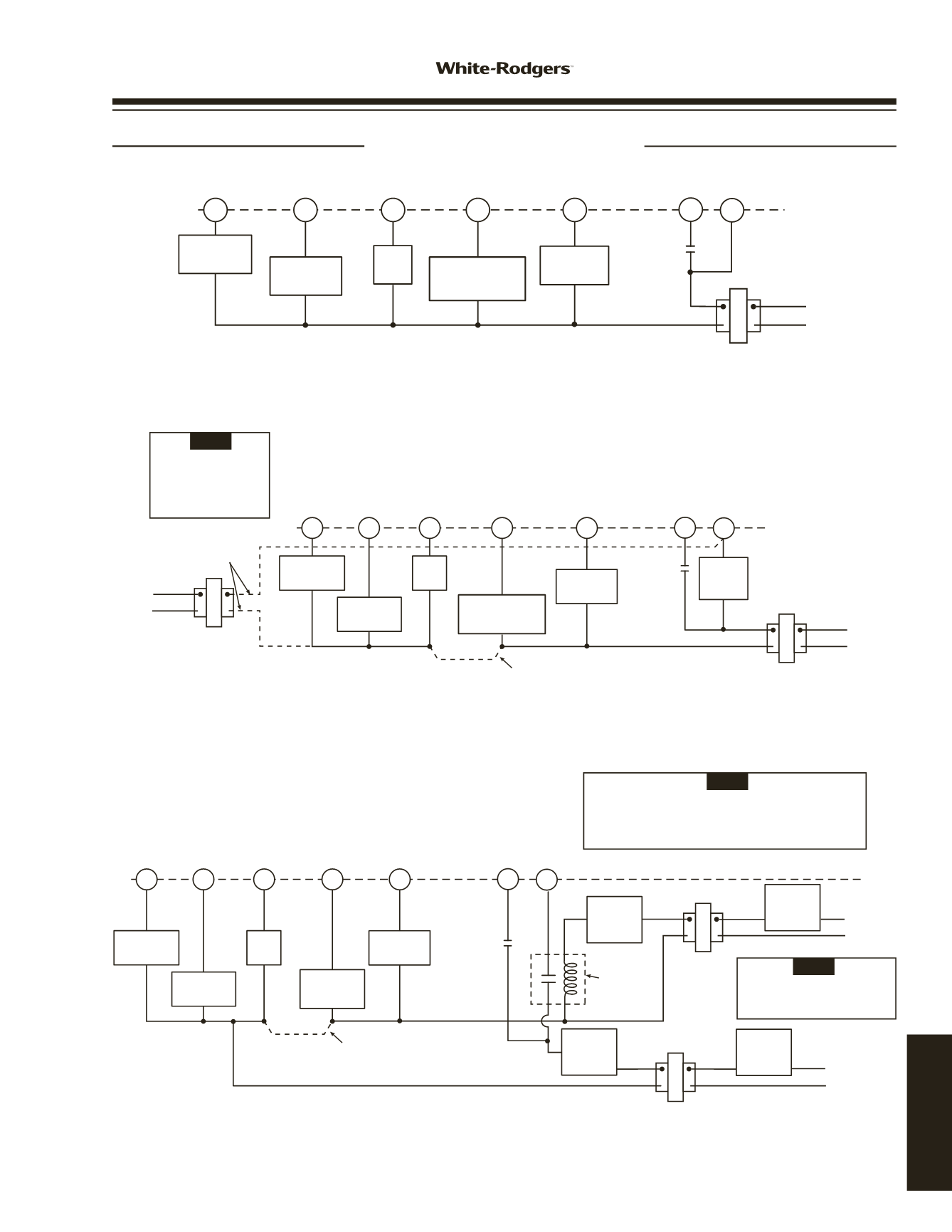
TYPICAL WIRING
1F82-0261/1F89-0211
L
R
C
24 VAC
120 VAC
Hot
SYSTEM
MONITOR
SWITCH
Neutral
THERMOSTAT
SYSTEM
G
W2
Typical wiring diagram for single transformer systems
TRANSFORMER
(Class II Current Limited)
Changeover
Relay*
Y
O/B
Compressor
Contactor
* Changeover Relay is energized in COOL when O/B switch is in the “O” position
Changeover Relay is energized in HEAT when O/B switch is in the “B” position
Aux/Emergency
Heat Relay
(Stage 2)
Fan
Relay
Optional
L
R
C
24 VAC
120 VAC
Hot
SYSTEM
MONITOR
SWITCH
Neutral
THERMOSTAT
SYSTEM
G
W2
Typical wiring diagram for two transformer systems with NO safety circuits
TRANSFORMER
(Class II Current Limited)
Changeover
Relay*
Y
O/B
Compressor
Contactor
* Changeover Relay is energized in COOL when O/B switch is in the “O” position
Changeover Relay is energized in HEAT when O/B switch is in the “B” position
Aux/Emergency
Heat Relay
(Stage 2)
Fan
Relay
Optional
Limit or
Safety
Switches
TWO COMMONS MUST
BE JUMPERED TOGETHER!
HOT
NEUTRAL
120 VAC
24 VAC
CUT AND
TAPE OFF!
If safety circuits are in
only one of the systems,
remove the transformer
of the system with
NO
safety circuits.
NOTE
TYPICAL WIRING DIAGRAMS
L
R
C
SYSTEM
MONITOR
SWITCH
G
W2
Typical wiring diagram for two transformer systems with safety circuits in BOTH systems
Changeover
Relay*
Y
O/B
Compressor
Contactor
* Changeover Relay is energized in COOL when O/B switch is in the “O” position
Changeover Relay is energized in HEAT when O/B switch is in the “B” position
Aux/
Emergency
Heat Relay
Fan
Relay
Optional
TWO COMMONS MUST
BE JUMPERED TOGETHER!
24 VAC
120 VAC
HOT
NEUTRAL
THERMOSTAT
SYSTEM
HOT
NEUTRAL
120 VAC
Limit or
Safety
Switches
Limit or
Safety
Switches
Limit or
Safety
Switches
24 VAC
Limit or
Safety
Switches
COMMON
COMMON
Auxiliary
Heating
Transformer
(Class II
Current Limited)
Heat Pump Transformer
(Class II Current Limited)
24 VAC
ACCESSORY
RELAY N.O.
CONTACT
Polarity must be observed. If the HOT side of the
second transformer is jumpered to the COMMON side
of the first transformer a short will be made. Damage
to equipment will occur when power is restored.
NOTE
The accessory relay scheme
is required when safety
circuits exist in both systems.
NOTE
www.white-rodgers.com157
TECHNICAL HELP




